Lecture 1: Mixture Models
University of British Columbia Okanagan
We respectfully acknowledging that the land on which we gather is the unceded territory of the Syilx (Okanagan) Peoples.

Name: Irene Vrbik, PhD (she/her)
Office: SCI 104
email: irene.vrbik@ubc.ca
website: irene.vrbik.ok.ubc.ca
website2: irene.quarto.pub
Github: @vrbiki
Tenure-track Assistant Professor of Teaching
I have taught a variety of courses (from introductory data science and to graduate courses in statistics) at several institutions (Guelph, McGill)
I am currently the Data Science Program advisor, Articulation, and curriculum representative
McMaster University, BSc (Mathematics & Statistics)
University of Guelph, MSc (Applied Statistics)
Thesis: Using Individual-level Models to Model Spatio-temporal Combustion Dynamics.
Supervisors: Rob Deardon and Zeng Feng (co-author Dr. John Braun).
This involved modelling the spatio-temporal combustion dynamics of fire in a Bayesian framework
University of Guelph, PhD (Applied Statistics)
Thesis: Non-Elliptical and Fractionally-Supervised Classification.
Supervisor: Paul D. McNicholas.
This involved model-based classification with a particular emphasis on non-elliptical distributions.
Postdoctoral Fellow at McGill University
Under the supervision of Dr. David Stephens, this work focused on the statistical and computational challenges associated with analyzing genetic data. It involved clustering and modeling HIV DNA sequences.
Postdoctoral Fellow at UBCO
Awarded by NSERC (Natural Sciences and Engineering Research Council of Canada), this research involved collaborations with faculty from several disciplines (eg. Medical Physics, Biology, and Chemistry) and was supervised by Dr. Jason Loeppky.
Instructor at UBCO
A three-year contract position in the Department of Computer Science, Mathematics, Physics, and Statistics.
Stat 230: Introductory Statistics
DATA 101: Making Predictions with Data
DATA 301: Introduction to Data Analytics
DATA 311: Machine Learning
DATA 543: Data Collection
DATA 550: Data Visualization
DATA 570: Predictive Modelling
DATA 582: Bayesian Inference
DATA 599: Capstone
- apply my statistical background in the pedagogical domain
- enhance student learning and promote statistical literacy
- make Data Science approachable
Past:
- models for fire dynamics
- unsupervised learning
- supervised learning
- semi-supervised learning
- robust mixture-models - models for infectious disease
Future:
- learning analytics
- curriculum development
- tools for teaching
- contributions to the body of teaching, learning, and technology

Here i am using “clusters” as groups of data that clump together, but really these are just know classifcation corresponding to the species are Iris setosa, versicolor, and virginica.
jump to the geyser data set.

We can see that these species form distinct clusters (esp in the Sepal.Width vs Petal.Width scatterplot)

Here we have fit a multivariate normal distribution to each sub-group in the data.
That is we find the maximum likelihood estimates (MLEs) \(\hat \mu_g\), \(\hat{\mathbf{\Sigma}}_g\) for \(g = 1, 2, 3\)
[[1]]
, , 1
Sepal.Length Sepal.Width Petal.Length Petal.Width
Sepal.Length 0.121764 0.097232 0.016028 0.010124
Sepal.Width 0.097232 0.140816 0.011464 0.009112
Petal.Length 0.016028 0.011464 0.029556 0.005948
Petal.Width 0.010124 0.009112 0.005948 0.010884
[[2]]
, , 1
Sepal.Length Sepal.Width Petal.Length Petal.Width
Sepal.Length 0.261104 0.08348 0.17924 0.054664
Sepal.Width 0.083480 0.09650 0.08100 0.040380
Petal.Length 0.179240 0.08100 0.21640 0.071640
Petal.Width 0.054664 0.04038 0.07164 0.038324
[[3]]
, , 1
Sepal.Length Sepal.Width Petal.Length Petal.Width
Sepal.Length 0.396256 0.091888 0.297224 0.048112
Sepal.Width 0.091888 0.101924 0.069952 0.046676
Petal.Length 0.297224 0.069952 0.298496 0.047848
Petal.Width 0.048112 0.046676 0.047848 0.073924
The goal of clustering1 (a form of unsupervised learning) is to find groups such that all observations are
Cluster analysis is widely adopted by various applications like image processing, neuroscience, economics, network communication, medicine, recommendation systems, customer segmentation, to name a few.
The faithful dataset in R contains the measurements on time to eruption, and length of eruption time of the Old Faithful geyser in Yellowstone National Park.
The data frame consists of 272 observations on 2 variables:
eruptions Eruption time in mins (numeric)
waiting Waiting time to next eruption in mins (numeric)
N.B. to see the help file for any dataset (or function in R) use ?name_of_thing
jump to the iris data set.

Many would argue that there are two clusters:
Unlike the iris data the geyser data set does not have a column of known class labels
The geyser data falls in the unsupervised clustering problem.
By “unsupervised” we mean that there are no known group labels
Hence this is a supervised classification problem.
Rather than creating the clusters ourselves, we look for automated ways for computers to find these natural groupings for us.
While this is conveneient in lower dimensional space, it is absolutely crucial in higher dimensions in which we can no longer visualize our data.
For instance we could run something like Mclust* to obtain a optimal* partition of the data.
[MP] Mixture Model-Based Classification by Paul D. McNicholas
[FS] Finite Mixture and Markov Switching Models by Fruhwirth-Schnatter, S. (2006)
[MG] Finite Mixture Models by McLachlan, Geoffrey J; Peel, David/ New York: John Wiley & Sons
[LB] Mixture models: theory, geometry, and applications by Lindsay, Bruce G
Mixture models are just a convex combination of statistical distributions. In general, for a random vector \(\mathbf{X}\), a mixture distribution is defined by \[f(\mathbf{x}) = \sum_{g=1}^G \pi_g p_g(\mathbf{x} \mid \theta_g)\] where \(G\) is the number of groups, \(0 \leq \pi_g \leq 1\) and \(\sum_{g=1}^G \pi_g = 1\) and \(p_g(\mathbf{x} \mid \theta_g)\) are statistical distributions with parameters \(\theta_g\).
The \(\pi_g\) are called mixing proportions and we will write \(\bf{\pi} = (\pi_1, \pi_2, \dots, \pi_G)\)
The \(p_g(\mathbf{x})\) are called component densities
Since the \(p_g(\mathbf{x})\) are densities, \(f(\mathbf{x})\) describes a density called a \(g\)-component finite mixture density.
In theory, \(p_g(\mathbf{x} \mid \theta_g)\) could be a different distribution type for each \(g\).
In practice, however, \(p_g(\mathbf{x} \mid \theta_g)\) is assumed to be the same across groups, but with different \(\theta_g\).
Most commonly, we assume a a Gaussian mixture model (GMM) where \(p_g(\mathbf{x} \mid \theta_g)\) is assumed to be multivariate Gaussian (aka multivariate Normal), denoted \(\phi(\mathbf{x} | \mu_g, \mathbf{\Sigma}_g)\)
Thus \(f(\mathbf{x})\) — sometimes written \(f(\mathbf{x} | \Theta)\) or \(f(\mathbf{x} ; \Theta)\) — is a Gaussian mixture model would have the form: \[\begin{align} f(\mathbf{x} | \Theta) &= \sum_{g=1}^G \pi_g \phi(\mathbf{x} \mid \boldsymbol\mu_g, \mathbf{\Sigma}_g) \\ &= \sum_{g=1}^G \pi_g \frac{|\mathbf{\Sigma}|^{-1/2}}{(2\pi)^{k/2}} \exp \left( - \frac{1}{2} (\mathbf{x} - \boldsymbol{\mu}_g)^{\mathrm {T}} \mathbf{\Sigma}^{-1} (\mathbf{x} - \boldsymbol{\mu}_g) \right) \end{align}\] where \(\phi\) denote the normal distribution, \(\boldsymbol{\mu}_g\) is the mean vector for group \(g\) and \(\mathbf{\Sigma}_g\) is the covariance matrix for group \(g\), and \(\Theta = \{\boldsymbol{\mu}_1, ..., \boldsymbol{\mu}_G, \mathbf{\Sigma}_1, ..., \mathbf{\Sigma}_G, \pi_1, ..., \pi_G\}\)
Other robust alternatives include:
Mixtures of Student-\(t\) distributions1 (heavier tails)
Mixtures of skewed distributions

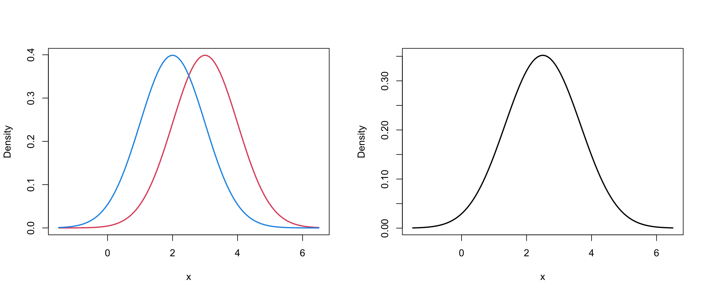
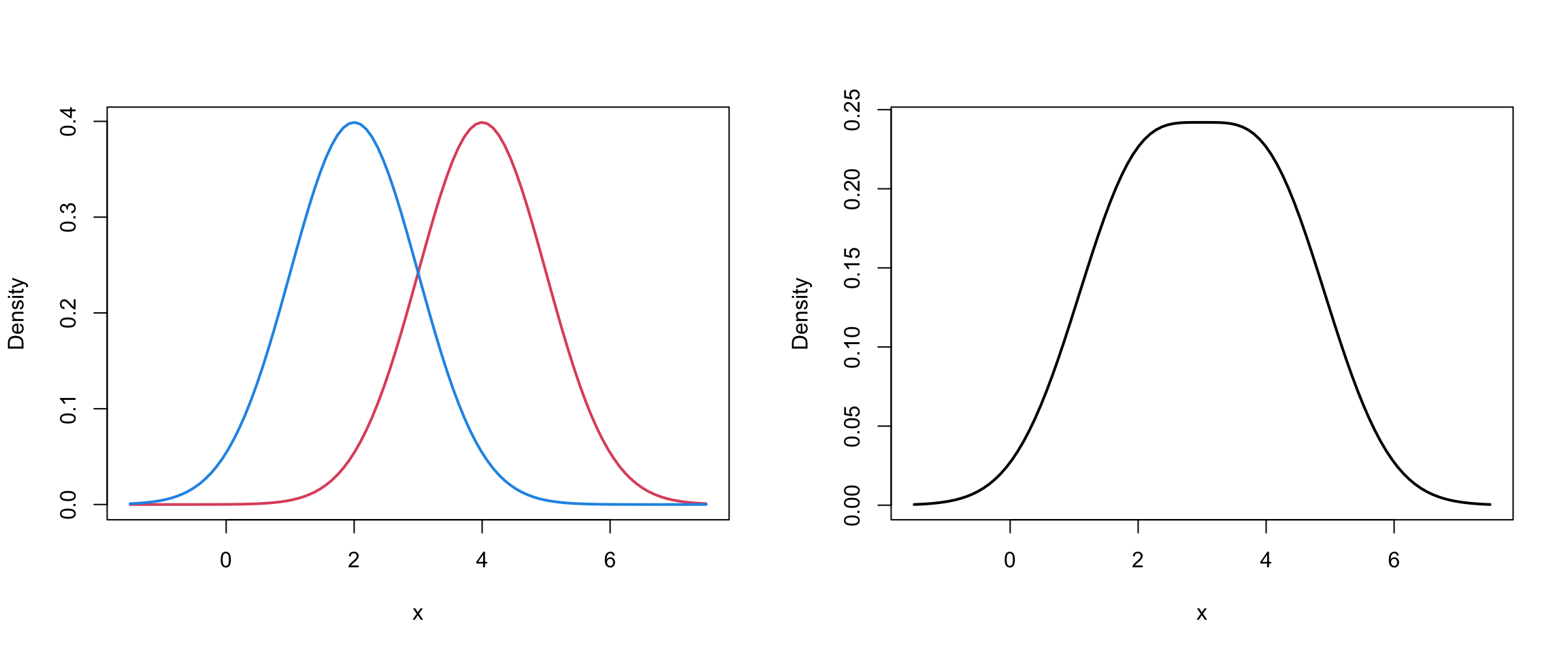
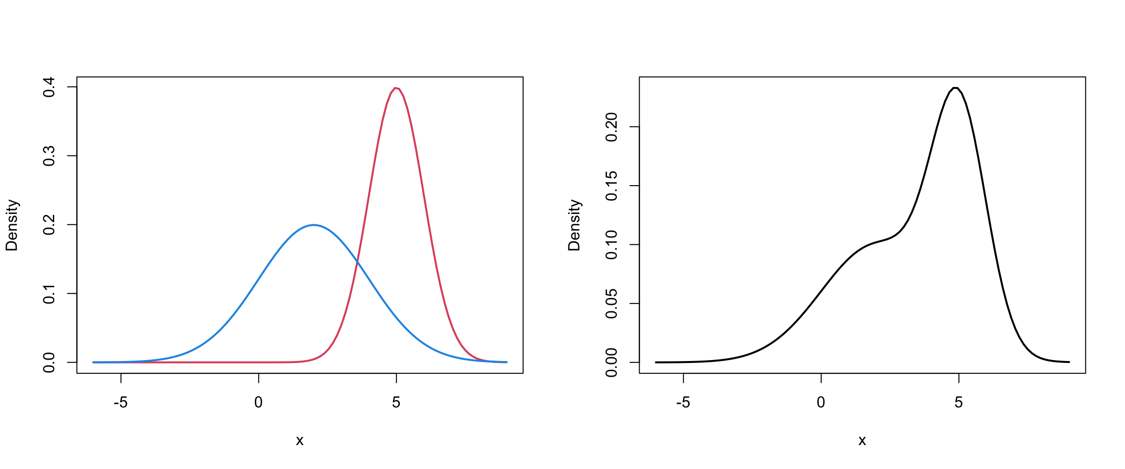
This can be viewed as a mixture of 2 univariate normals
par(mfrow=c(1,2))
mu1=4; mu2 = 2
sd1 = sd2 = 1
meanvec = c(mu1, mu2)
sdvec = c(sd1, sd2)
lind = which.min(meanvec)
rind = which.max(meanvec)
xrange = c(meanvec[lind]-3.5*sdvec[lind],
meanvec[rind]+3.5*sdvec[rind])
# Two-curve plot
curve(dnorm(x, mean = mu1, sd = sd1), col = 2, xlim = xrange,
lwd = 2, ylab="Density")
curve(dnorm(x, mean = mu2, sd = sd2), add = TRUE, col = 4, lwd = 2)
# One mixture curve plot
curve(0.5*dnorm(x, mean = mu1, sd = sd1) + 0.5*dnorm(x, mean = mu2, sd = sd2),
xlim = xrange,
lwd = 2, ylab="Density")par(mfrow=c(1,2))
mu1=3; mu2 = 2
sd1 = sd2 = 1
meanvec = c(mu1, mu2)
sdvec = c(sd1, sd2)
lind = which.min(meanvec)
rind = which.max(meanvec)
xrange = c(meanvec[lind]-3.5*sdvec[lind],
meanvec[rind]+3.5*sdvec[rind])
# Two-curve plot
curve(dnorm(x, mean = mu1, sd = sd1), col = 2, xlim = xrange,
lwd = 2, ylab="Density")
curve(dnorm(x, mean = mu2, sd = sd2), add = TRUE, col = 4, lwd = 2)
# One mixture curve plot
curve(0.5*dnorm(x, mean = mu1, sd = sd1) + 0.5*dnorm(x, mean = mu2, sd = sd2),
xlim = xrange,
lwd = 2, ylab="Density")par(mfrow=c(1,2))
mu1=5; mu2 = 2
sd1 = 1; sd2 = 2
meanvec = c(mu1, mu2)
sdvec = c(sd1, sd2)
lind = which.min(meanvec)
rind = which.max(meanvec)
xrange = c(meanvec[lind]-4*sdvec[lind],
meanvec[rind]+4*sdvec[rind])
# Two-curve plot
curve(dnorm(x, mean = mu1, sd = sd1), col = 2, xlim = xrange,
lwd = 2, ylab="Density")
curve(dnorm(x, mean = mu2, sd = sd2), add = TRUE, col = 4, lwd = 2)
# One mixture curve plot
curve(0.5*dnorm(x, mean = mu1, sd = sd1) + 0.5*dnorm(x, mean = mu2, sd = sd2),
xlim = xrange,
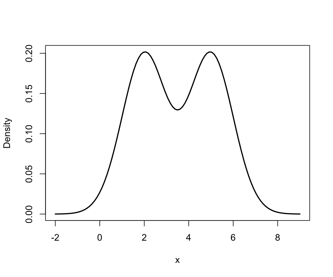
lwd = 2, ylab="Density")We can actually extract these parameter estimates from our model-based clustering agorithm to get a density estimate:
mod1 = Mclust(faithful$waiting)
theta = summary(mod1, parameters = TRUE)
hist(faithful$waiting, freq = FALSE)
#lines(density(faithful$waiting))
curve(theta$pro[1]*dnorm(x, theta$mean[1], sqrt(theta$variance[1])), col = 2, add = TRUE, lwd=2)
curve(theta$pro[2]*dnorm(x, theta$mean[2], sqrt(theta$variance[2])), col = 4, add = TRUE, lwd=2)
curve(theta$pro[1]*dnorm(x, theta$mean[1], sqrt(theta$variance[1])) + theta$pro[2]*dnorm(x, theta$mean[2], sqrt(theta$variance[2])), col = 1, add = TRUE, lty=2, lwd = 2) 
Inference for finite mixture modles is typical in that we want to estimate parameters \(\Theta = \{\theta_1, ... , \theta_G, \pi_1, ...,\pi_G\}\)
However, this estimation is only meaningful if \(\Theta\) is identifiable.
In general, a family of densities \(\{ p(\mathbf{x} | \Theta) : \Theta \in \Omega \}\) is identifiable if: \[p(\mathbf{x} | \Theta) = p(\mathbf{x} |\Theta^*) \iff \Theta^* = \Theta\] In the case of mixture models this gets a bit complicated…
One problem is that component labels may be permuted:
\[\begin{align} p(x | \Theta) &= \pi_1 p(x | \mu_1, \sigma_1^2) + \pi_2 p(x | \mu_2, \sigma_2^2)\\ p(x | \Theta^*) &=\pi_2 p(x | \mu_2, \sigma_2^2) + \pi_1 p(x | \mu_1, \sigma_1^2) \end{align}\]The identifiable condition is not satisfied because the component labels can be interchanged yet \(p(x | \Theta) = p(x | \Theta^*)\)
As [MG] point out, even though this class of mixtures may be identifiable, \(\Theta\) is not.
The identifiability issue that arises due to the interchanging of component labels can be handled by imposing appropriate constraints on \(\Theta\)
For example, the \(\pi_g\) could be constrained so that \(\pi_i \geq \pi_k\) for \(i>k\).
Also we can avoid empty components by insisting that \(\pi_g > 0\) for all \(g\).
Finite mixture models are ideally suited for clustering
Clusters correspond to the \(1,...,g,...G\) sub-populations/groups/components in a finite mixtures model.
So, let’s attempt the to derive the MLE of the Gaussian mixture model …
The likelihood function for this mixture is \[\begin{align} L(\Theta) &= f(\mathbf{x} | \Theta) = \Pi_i \left[ \sum_{g=1}^G \pi_g \phi(\mathbf{x} \mid \boldsymbol\mu_g, \mathbf{\Sigma}_g) \right] \end{align}\] and the so-called log-likelihood is: \[\begin{align} \ell(\Theta) &= \log(L(\Theta)) = \sum_{i=1}^N \log\left[ \sum_{g=1}^G \pi_g \phi(\mathbf{x} \mid \boldsymbol\mu_g, \mathbf{\Sigma}_g) \right] \end{align}\]
If you try to differentiate w.r.t. to \(\mu_g\), set =0, and solve, you would find that this has no analytic solution
Most commonly, we use the expectation-maximization (EM) algorithm, which helps us find parameter estimates with missing data (group memberships are missing).
More generally, the EM is an iterative algorithm for finding maximum likelihood parameters in statistical models, where the model depends on unobserved latent variables.
We assume that each observed data point has a corresponding unobserved latent variable specifying the mixture component to which each data point belongs.
We introduce a new latent1 variable that represents the group memberships: \[\begin{equation} Z_{ig} = \begin{cases} 1 & \text{if } \mathbf{x}_i \text{ belongs to group }g \\ 0 & \text{otherwise} \end{cases} \end{equation}\]
We call \(\{X, Z\}\) our “complete” data.
Now that we have that, let’s look at a non-technical summary of the EM algorithm…
We can now represent our mixture model \[\begin{align} f({x} | \Theta) &= \sum_{g=1}^G \pi_g \phi(\mathbf{x} \mid \boldsymbol\mu_g, \mathbf{\Sigma}_g) \\ &= \sum_{g=1}^G p(Z_{ig} = 1) p(x \mid Z_{ig} = 1) \end{align}\] This is sometimes called the latent variable representation of the mixture model.
The “complete” likelihood takes the form: \[\begin{equation} L_c(\Theta) = \prod_{i=1}^n \prod_{g=1}^G \pi_g^{\hat{z}_{ig}} \phi(x_i|\mu_g, \sigma_g)^{\hat{z}_{ig}} \end{equation}\] so the complete log-likelihood, \(\log \left( L_c(\Theta) \right)\), takes the form: \[\begin{align} \ell_c(\Theta) &= \sum_{i=1}^n \sum_{g=1}^G \hat{z}_{ig} \left[ \log (\pi_g) + \log (\phi(x_i|\mu_g, \sigma_g) )\right] \end{align}\]
We’ll work with univariate normal distribution for simplicity.
For the “E-step”, i.e. expectation step …
For the “M-step”, i.e. maximization step …
The resulting \(\hat{z}_{ig}\) are not going to be 0’s and 1’s when the algorithm converges.
For each observation \(\mathbf{x}_i\) we end up with vector of probabilities (\(\hat{z}_{i1}\),…,\(\hat{z}_{iG}\)) which we denote by \(\hat{\mathbf{z}}_i\)
So, for example, observation \(\mathbf{x}_i\) might have a corresponding estimate of \(\hat{\mathbf{z}}_i = (0.25, 0.60, 0.15)\) –> in this case \(\mathbf{x}_i\) would get assigned to group 2
But! We usually still want a “best” guess as to which group the observation belongs to. Continuing with example above what do you think might happen …
To see this in action, lets take a closer look at the MCLUST output when it was fit to our old faithful geyser data.
To recap:
MCLUST imposes the GMM structure.
We introduce indicator \(z_{ig}\) such that \(z_{ig} = 1\) is observation \(i\) belongs to group \(g\) and \(z_{ig}= 0\) otherwise.
The model is fitted using the EM alogrithm
Our estimates of \(z_{ig}\), denoted \(\hat z_{ig}\) determine our clusters: \[\begin{equation} \text{MAP}{\hat{z}_{ig}} = \begin{cases} 1 & \text{if } \max_g \{\hat z_{ig}\} \\ 0 & \text{otherwise} \end{cases} \end{equation}\]
GMM is a type of soft clustering.
This means that for data object can exist in more than one cluster with a certain probability or degree of membership.
This is unlike hard clustering methods which define a non-overlapping partition of the data set (eg. kmeans)
The matrix of \(\hat z_{ig}\) is often referred to has a “fuzzy” z matrix.
The rows of this matrix should necessarily sum to 0.
EM algorithm is a deterministic, monotonic optimization algorithm; however, it is susceptible to local maxima!
Hence if we begin the algorithm at different starting points, we risk getting different clustering results.
Image Source: CLP-1
One solution to problem 1 is is start your algorithm and several different initialization
Another potential solution it to start in a smart location (to be determined by some other clustering method, eg. kmeans)
The total number of “free” parameters in a GMM is: \[\begin{equation} (G-1) + Gp + Gp(p+1)/2 \end{equation}\]
\(Gp(p+1)/2\) of these are from the group covariance matrices \(\mathbf{\Sigma}_1,..., \mathbf{\Sigma}_G\)
For the EM, we have to invert these \(G\) covariance matrices for each iteration of the algorithm.
This can get quite computationally expensive…
One potential solution to problem 2 is to assumes that the covariance are equal across groups
The constraint of \(\mathbf{\Sigma}_g = \mathbf{\Sigma}\) for all \(g\) this reduces to \(p(p+1)/2\) free parameters in the common covariance matrix.
This however is a very strong assumption about the underlying data, so perhaps we could impose a softer constraint …
MCLUST exploits an eigenvalue decomposition of the group covariance matrices to give a wide range of structures that uses between 1 and \(Gp(p+1)/2\) free parameters.
The eigenvalue decomposition has the form \[\begin{equation} \mathbf{\Sigma}_g = \lambda_g \mathbf{D}_g \mathbf{A}_g \mathbf{D}'_g \end{equation}\] where \(\lambda_g\) is a constant, \(\mathbf{D}_g\) is a matrix consisting of the eigenvectors of \(\mathbf{\Sigma}_g\) and \(\mathbf{A}_g\) is a diagonal matrix with entries proppotional the the eigenvalues of \(\mathbf{\Sigma}_g\).
We may constrain the components of the eigenvalue decomposition of \(\mathbf{\Sigma}_g\) across groups of the mixture model
Furthermore, the matrices \(\mathbf{D}_g\) and \(\mathbf{A}_g\) may be set to the identity matrix \(\mathbf{I}\)
Fraley & Ratery (2000) describe the mclust software, which is available as an R package that efficiently performs this constrained model-based clustering.
| ID | Volume | Shape | Orientation | Covariance Decomposition | Number of free Covariance parameters |
|---|---|---|---|---|---|
| EII | E | S | \(\lambda \mathbf{I}\) | 1 | |
| VII | V | S | \(\lambda_g \mathbf{I}\) | \(G\) | |
| EEI | E | E | AA | \(\lambda \mathbf{A}\) | \(p\) |
| VEI | V | E | AA | \(\lambda_g \mathbf{A}\) | \(p+G-1\) |
| EVI | E | V | AA | \(\lambda \mathbf{A}_g\) | \(pG-G+1\) |
| VVI | V | V | AA | \(\lambda_g \mathbf{A}_g\) | \(pG\) |
| EEE | E | E | E | \(\lambda\mathbf{D}\mathbf{A}\mathbf{D}'\) | \(p(p+1)/2\) |
| EEV | E | E | V | \(\lambda\mathbf{D}_g\mathbf{A}\mathbf{D}'_g\) | \(Gp(p+1)/2-(G-1)p\) |
| VEV | V | E | V | \(\lambda_g\mathbf{D}_g\mathbf{A}\mathbf{D}'_g\) | \(Gp(p+1)/2-(G-1)(p-1)\) |
| VVV | V | V | V | \(\lambda_g\mathbf{D}_g\mathbf{A}_g\mathbf{D}'_g\) | \(Gp(p+1)/2\) |
Cluster shapes that correspond to the covariance structures on the previous slide
| Model | Σk | Distribution | Volume | Shape | Orientation |
|---|---|---|---|---|---|
| EII | λI | Spherical | Equal | Equal | — |
| VII | λkI | Spherical | Variable | Equal | — |
| EEI | λA | Diagonal | Equal | Equal | Coordinate axes |
| VEI | λkA | Diagonal | Variable | Equal | Coordinate axes |
| EVI | λAk | Diagonal | Equal | Variable | Coordinate axes |
| VVI | λkAk | Diagonal | Variable | Variable | Coordinate axes |
| EEE | λDAD⊤ | Ellipsoidal | Equal | Equal | Equal |
| EVE | λDAkD⊤ | Ellipsoidal | Equal | Variable | Equal |
| VEE | λkDAD⊤ | Ellipsoidal | Variable | Equal | Equal |
| VVE | λkDAkD⊤ | Ellipsoidal | Variable | Variable | Equal |
| EEV | 𝜆𝑫𝑘𝑨𝑫⊤𝑘 | Ellipsoidal | Equal | Equal | Variable |
| VEV | 𝜆𝑘𝑫𝑘𝑨𝑫⊤𝑘 | Ellipsoidal | Variable | Equal | Variable |
| EVV | 𝜆𝑫𝑘𝑨𝑘𝑫⊤𝑘 | Ellipsoidal | Equal | Variable | Variable |
| VVV | 𝜆𝑘𝑫𝑘𝑨𝑘𝑫⊤𝑘 | Ellipsoidal | Variable | Variable | Variable |
Cluster shapes that correspond to the covariance structures on the previous slide [source]
----------------------------------------------------
Gaussian finite mixture model fitted by EM algorithm
----------------------------------------------------
Mclust EEE (ellipsoidal, equal volume, shape and orientation) model with 3
components:
log-likelihood n df BIC ICL
-1126.326 272 11 -2314.316 -2357.824
Clustering table:
1 2 3
40 97 135
Mixing probabilities:
1 2 3
0.1656784 0.3563696 0.4779520
Means:
[,1] [,2] [,3]
eruptions 3.793066 2.037596 4.463245
waiting 77.521051 54.491158 80.833439
Variances:
[,,1]
eruptions waiting
eruptions 0.07825448 0.4801979
waiting 0.48019785 33.7671464
[,,2]
eruptions waiting
eruptions 0.07825448 0.4801979
waiting 0.48019785 33.7671464
[,,3]
eruptions waiting
eruptions 0.07825448 0.4801979
waiting 0.48019785 33.7671464
The “best” model is 3 components
This assumes the EEE covariance structure
But how was this determined?
By default, MCLUST will fit a g-component mixture model for all 14 models models for \(g\) = 1, 2, … 9.
For each of these 126 models, a BIC value is calculated.
The Bayesian Information Criterion or BIC (Schwarz, 1978) is one of the most widely known and used tools in statistical model selection. The BIC can be written: \[\begin{equation} \text{BIC} = 2 \ell(x, \hat \theta) - \rho \log{N} \end{equation}\] where \(\ell\) is the log-likelihood, \(\hat{\theta}\) is the MLE of \(\theta\), \(\rho\) is the # of free parameters and \(N\) is the # of observations.
It can be shown that the BIC gives consistent estimates of the number of components in a mixtures model under certain regulator conditions (Keribin, 1988 , 2000)
The BIC plot reveals that the model which obtains the largest BIC value is the 3-component mixture model with the ‘EEE’ covariance structure.
Why Mixture Model-based Clustering?
Cons (a.k.a. open avenues for research)
Comments
Before we jump into the specifics, it is important to realize that there are many different clustering algorithms used in data science. For example:
We will be focusing on the mixture modeling paradigm …